RoP Cascade
Understand the Ripple Effect of Every Change.
Before you change a requirement, you need to know what it touches. RoP Cascade maps the full chain of dependencies across your Polarion projects — so you can make informed decisions and avoid costly surprises.

Watch RoP Cascade in Action
See how Cascade maps dependencies, detects suspect links, and helps you manage change impact — all inside Polarion.
What You Get
Everything your team needs to understand change impact and maintain clean traceability across Polarion projects.
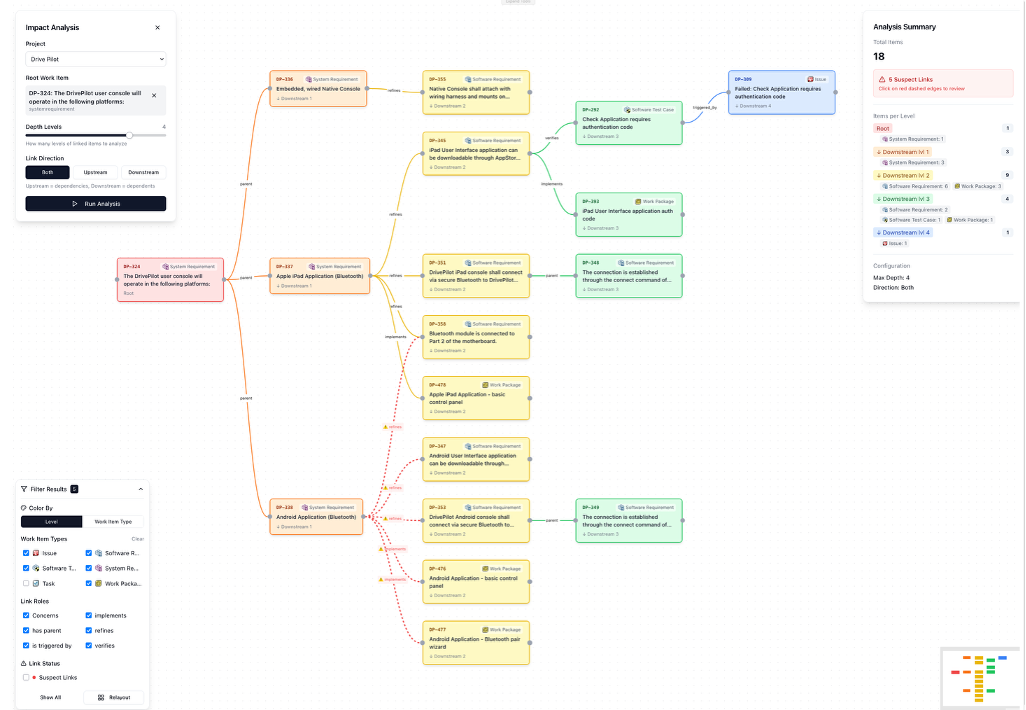
See the Full Impact
Select any work item and instantly see everything it connects to — upstream dependencies, downstream dependents, and everything in between. No more guessing what a change might break.
Simulate Changes Safely
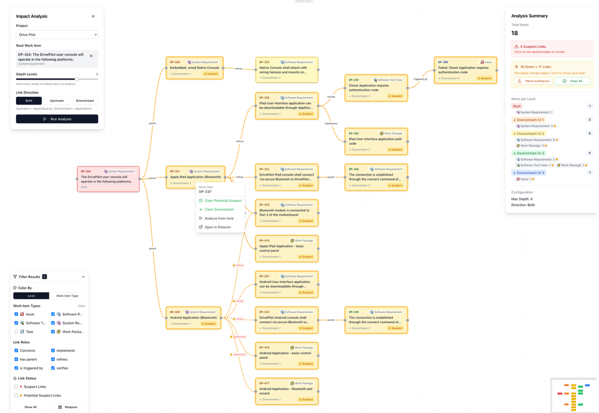
See what would be affected before making any changes. Run an impact analysis, review the results, and only apply suspect flags to Polarion when you are ready — keeping your data safe until you decide to act.
Identify & Clear Suspect Links
Cascade highlights suspect links with red dashed lines so they stand out immediately. Review them one by one or clear them in bulk — per item, per downstream branch, or all at once.
Control the Depth
Analyze one level of connections or dig five levels deep. You choose how far to follow the chain based on the scope of your change.
Filter What Matters
Focus on specific work item types, link roles, or relationship patterns. Cut through the noise and see only the connections relevant to your analysis.
Understand at a Glance
Color-coded visualization makes it easy to distinguish between requirement levels, work item types, and dependency depths. Complex networks become readable in seconds.
Simulate, Review, and Apply — On Your Terms
When a requirement changes, every linked item downstream becomes potentially outdated. Cascade lets you simulate the impact of that change and see exactly which links would become suspect — before anything is written back to Polarion.
Patch to Polarion — when you are confident in your analysis, apply all identified suspect flags back to Polarion in one click.
Clear suspects selectively — right-click any item to clear its suspect flag, clear an entire downstream branch, or clear all suspects at once.
Visual distinction — suspect links appear as red dashed lines, making them instantly recognizable in even the most complex dependency graphs.

Built for Change Management
RoP Cascade fits naturally into the way engineering teams already manage change inside Polarion.
Change Impact Assessment
Before approving a change request, run a Cascade analysis to see exactly which requirements, test cases, and work packages are affected. Make scope decisions based on evidence, not assumptions.
Suspect Link Review & Cleanup
When requirements change, downstream items become suspect. Cascade highlights every affected link, lets your team review them in context, and clear the flags individually or in bulk once items are confirmed up to date.
Regulatory Traceability
For safety-critical industries (automotive, aerospace, medical devices), demonstrate complete impact analysis as part of your compliance documentation. Every analysis is performed within Polarion's auditable environment.
Simple, Transparent Pricing
Volume pricing that rewards growth. The more seats you add, the less you pay per seat.
| Seats | Price / year |
|---|---|
| 10 | 1,450 EUR |
| 11 – 25 | + 50 EUR / seat |
| 26 – 50 | + 40 EUR / seat |
| 51 – 100 | + 30 EUR / seat |
| 101 – 300 | + 20 EUR / seat |
| 301 – 500 | + 10 EUR / seat |
| 500+ | Contact us |
License Calculator
Starting at 1,450 EUR/year for 10 seats. Minimum 10 seats.
Effective rate: 145 EUR per seat
Site License
Unlimited seats for your entire organization. Ideal for large teams or company-wide rollouts where per-seat pricing no longer makes sense.
Site license pricing is based on your organization size and deployment needs.
Contact Us for PricingReady to see what your changes really touch?
Stop guessing about impact. Start seeing the full picture with RoP Cascade.